应用说明 电池管理系统 (BMS) 是一种电子控制电路,可监控并调节电池的充放电,并对整个系统进行调节。随着高功率密度的锂电池在日常生活中日益普及,随之配套的锂电池管理系统技术BMS也运营而生。BMS用于控制锂电池的充放电情况,控制充放电回路工作在适当的条件下,并且在锂电池面临失控的时候及时切断锂电池的通路,保证电池的安全性。 bob最新官网下载中国官方网站生产的Trench系列、SGT系列MOSFET,开关损耗低,参数一致性好,性能稳定,丰富的品种能满足用户的不同需求。
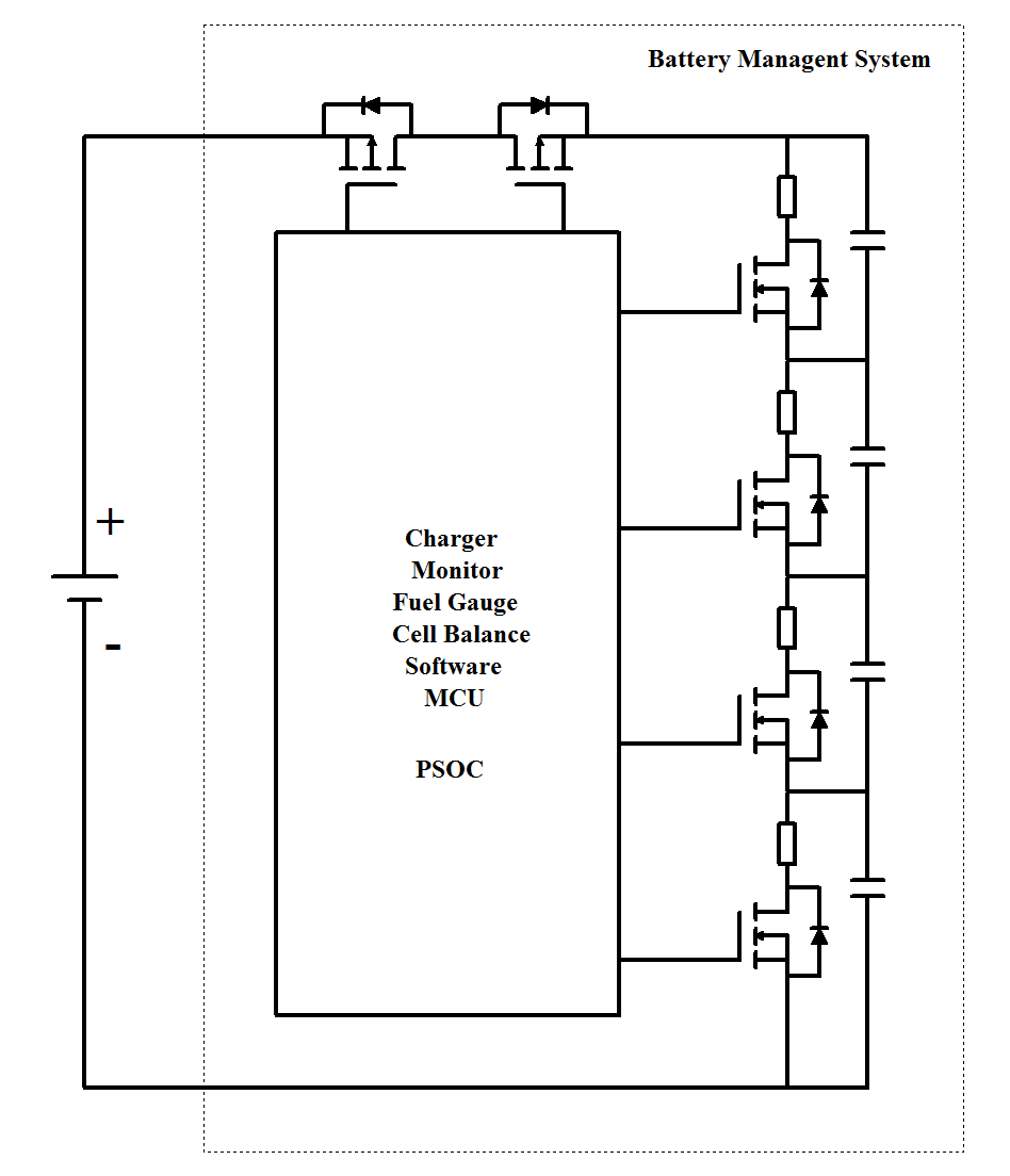
线路图
推荐产品充放电
N-channel Trench MOSFET :VDS 30V~150V RDS(on) max﹤10mΩ
N-channel SGT MOSFET :VDS 60V~100V RDS(on) max﹤10mΩ
均衡
N-channel Trench MOSFET :VDS 20V/30V RDS(on) max﹤80mΩ
